4
Share
群星闪耀!“岭南杯”总决赛来啦
发布人:公关办
发布日期:2026-04-23
第四届“岭南杯”中国经济发展案例分析大赛
总决赛通知
一、决赛前期情况
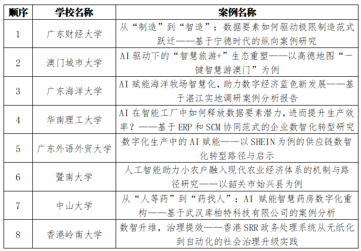
“岭南杯”中国经济发展案例分析大赛以习近平新时代中国特色社会主义思想为指导,自2022年起已连续举办三届,致力于从青年学生视角讲好中国经济发展故事,着力提升学生的学习力、思想力和行动力,培养能够引领未来的卓越经济人才。广东省数字经济学会、williamhill中国联合广东省内部分高等院校开展“第四届岭南杯中国经济发展案例分析大赛”,共计收到境内外27所高等院校合计163支队伍报名参赛,经过广东省数字经济学会组织专家集体评议,确定排名前8名的参赛队伍进入决赛。
二、决赛基本信息
1.主办单位:广东省数字经济学会、威廉williamhill
2.决赛时间:2026年4月25日14:00
3.决赛地点:威廉williamhill南校园岭南堂三楼陈荣捷讲学厅
三、决赛赛程

四、参赛队伍出场顺序及案例报告





